中央人民政府
|
陕西省人民政府
|
榆林市人民政府
繁體版
|
登录
|
注册
|
新媒体矩阵
|
无障碍浏览
|
本站支持IPv6
MENU
首 页
走进佳县
新闻中心
政府信息公开
政务服务
互动交流
专题专栏
首页
>
政府信息公开
>
法定主动公开内容
>
政策解读
[索引号]
11610828016090952F/2025-00084
[ 主题分类 ]
[ 发布机构 ]
佳县人民政府办公室
[ 发文日期 ]
[ 效力状态 ]
[ 文 号 ]
[ 名 称 ]
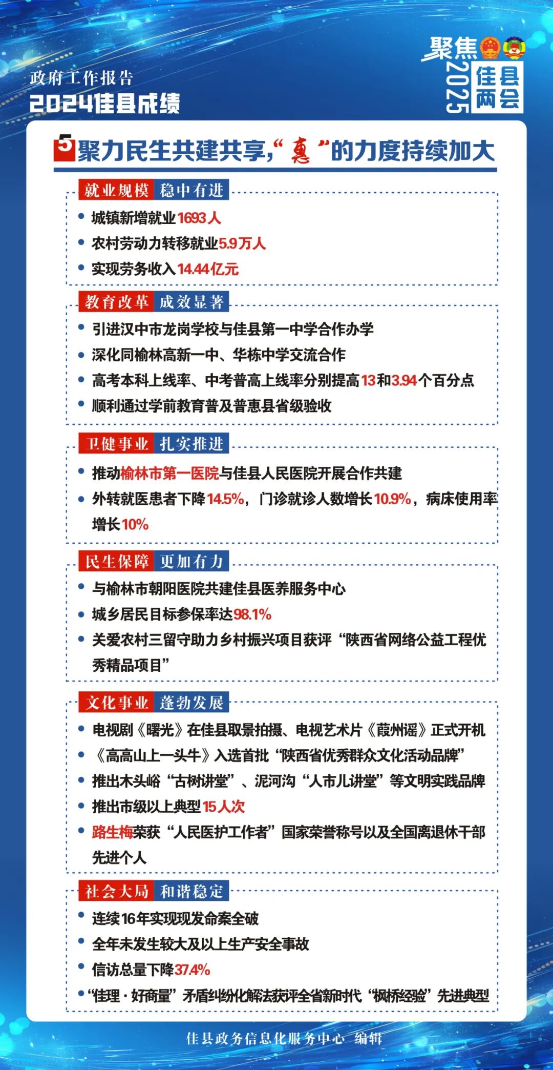
图解:2025年佳县政府工作报告
图解:2025年佳县政府工作报告
时间:2025-02-20
来源:佳县人民政府办公室
作者:刘岗
分享:
2025年政府工作报告
扫一扫在手机打开当前页
首页
>
政府信息公开
>
法定主动公开内容
>
政策解读